
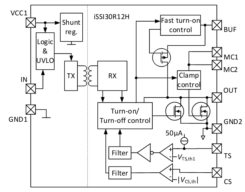
EVAL-iSSI30R12H用于评估应用电路中的英飞凌iSSI固态隔离器iSSI30R12的产品的功能。评估板为交流固态开关配置,使用iSSI30R12H驱动两个CoolMOS™ IPT60T022S7 MOSFET,可以直接测量带温度传感器CoolMOS™ S7T温度。
产品型号:
EVAL-iSSI30R12H评估板
所用器件:
固态隔离器:iSSI30R12H
CoolMOS™ IPT60T022S7
EVAL-iSSI30R12H用于评估应用电路中的英飞凌iSSI固态隔离器iSSI30R12的产品的功能。评估板为交流固态开关配置,使用iSSI30R12H驱动两个CoolMOS™ IPT60T022S7 MOSFET,可以直接测量带温度传感器CoolMOS™ S7T温度。
产品型号:
EVAL-iSSI30R12H评估板
所用器件:
固态隔离器:iSSI30R12H
CoolMOS™ IPT60T022S7
STEP
01有标示 ✱ 必填栏位,请确实填写,谢谢
报价
Sample
Datasheet
技术咨询
其他
下一步,联系资料填写
STEP
02有标示 ✱ 必填栏位,请确实填写,谢谢
總經理
副總經理
特助
协理
处长
副处长
经理
副理
课长
工程师
专员
秘书
其他
亚洲
欧洲
非洲
大洋洲
北美洲
南美洲
台湾
意大利
阿尔及利亚
澳大利亚
美国
阿根廷
中国
葡萄牙
安哥拉
新西兰
加拿大
玻利维亚
英国
中国香港
贝宁
马绍尔群岛
安提瓜和巴布达
巴西
法国
中国澳门
博茨瓦纳
萨摩亚
巴哈马
智利
荷兰
布基纳法索
瓦努阿图
巴巴多斯
哥伦比亚
中国北京
比利时
布隆迪
瑙鲁
伯利兹
厄瓜多尔
中国上海
卢森堡
喀麦隆
汤加
哥斯达黎加
圭亚那
中国江苏
瑞士
佛得角
斐济
古巴
巴拉圭
中国浙江
列支敦士登
中非共和国
所罗门群岛
多米尼克
秘鲁
中国广东
奥地利
查德
帕劳
多米尼加
苏里南
中国天津
摩纳哥
科摩罗
巴布亚新几内亚
萨尔瓦多
乌拉圭
中国福建
德国
科特迪瓦
密克罗尼西亚
格林纳达
委内瑞拉
中国安徽
波兰
刚果民主共和国
基里巴斯
危地马拉
中国河南
匈牙利
吉布提
图瓦卢
海地
中国山东
斯洛伐克
赤道几内亚
洪都拉斯
中国四川
捷克
厄立特里亚
牙买加
中国湖北
保加利亚
埃塞俄比亚
墨西哥
中国重庆
罗马尼亚
加蓬
尼亚加拉挂
中国湖南
俄罗斯
甘比亚
巴拿马
中国江西
乌克兰
迦纳
圣基茨和尼维斯
中国河北
白俄罗斯
几内亚
圣卢西亚
中国山西
摩尔多瓦
肯尼亚
圣文森特和格林纳丁斯
中国山西
丹麦
赖索托
特立尼达和多巴哥
中国云南
挪威
利比里亚
中国海南
冰岛
利比亚
中国广西
芬兰
马达加斯加
中国黑龙江
瑞典
马拉维
中国吉林
立陶宛
马里
中国辽宁
拉脱维亚
毛里塔尼亚
中国贵州
爱沙尼亚
毛里求斯
中国内蒙古
爱尔兰
摩洛哥
中国甘肃
西班牙
莫桑比克
中国青海
希腊
尼日利亚
中国宁夏
梵蒂冈
刚果共和国
中国新疆
安道尔
卢旺达
中国西藏
北马其顿
日本
圣多美普林西比
圣马力诺
韩国
塞内加尔
越南
马耳他
塞舌尔
斯洛文尼亚
阿布哈兹
狮子山
克罗地亚
阿富汗
索马里
波斯尼亚和黑塞哥维那
阿克罗蒂里和泽凯利亚
南非
蒙特内格罗
亚美尼亚
南苏丹
塞尔维亚
阿尔察赫
苏丹
阿尔巴尼亚
阿塞拜疆
斯威士兰
巴林
坦桑尼亚
孟加拉国
多哥
不丹
突尼斯
文莱
乌干达
柬埔寨
赞比亚
塞浦路斯
津巴布韦
埃及
格鲁吉亚
印度
印尼
伊朗
伊拉克
以色列
约旦
哈萨克斯坦
朝鮮
科威特
吉尔吉斯斯坦
老挝
黎巴嫩
马来西亚
马尔代夫
蒙古
缅甸
尼泊尔
阿曼
巴基斯坦
巴勒斯坦
菲律宾
卡塔尔
沙特阿拉伯
新加坡
斯里兰卡
叙利亚
塔吉克斯坦
泰国
东帝汶
土耳其
土库曼斯坦
阿联酋
乌兹别克斯坦
也门
是
否